| |
|
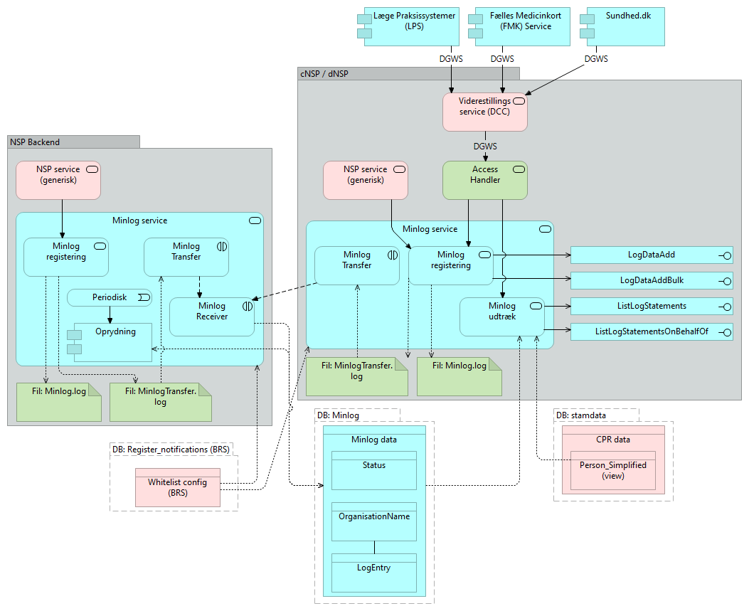
DB: Register_notifications (BRS) |
Whitelist config (BRS) |
| DGWS |
|
Viderestillingsservice (DCC) |
Access Handler |
| |
|
Minlog service |
Whitelist config (BRS) |
| |
|
Minlog service |
Minlog registering |
| |
|
Minlog service |
Minlog udtræk |
| |
|
Minlog registering |
LogDataAdd |
| |
|
Minlog registering |
Fil: Minlog.log |
| |
|
Minlog registering |
LogDataAddBulk |
| |
|
Minlog registering |
Fil: MinlogTransfer.log |
| |
|
Minlog Transfer |
Minlog Receiver |
| |
|
Minlog Transfer |
Fil: MinlogTransfer.log |
| |
|
Minlog Transfer |
Minlog service |
| |
|
Minlog udtræk |
Person_Simplified (view) |
| |
|
Minlog udtræk |
Minlog data |
| |
|
Minlog udtræk |
ListLogStatements |
| |
|
Minlog udtræk |
ListLogStatementsOnBehalfOf |
| |
|
NSP service (generisk) |
Minlog registering |
| |
|
Access Handler |
Minlog udtræk |
| |
|
Access Handler |
Minlog registering |
| |
|
Minlog service |
Whitelist config (BRS) |
| |
|
Minlog service |
Minlog registering |
| |
|
Minlog registering |
Fil: Minlog.log |
| |
|
Minlog registering |
Fil: MinlogTransfer.log |
| |
|
Minlog Receiver |
Minlog data |
| |
|
Minlog Receiver |
Minlog service |
| |
|
Minlog Transfer |
Minlog Receiver |
| |
|
Minlog Transfer |
Fil: MinlogTransfer.log |
| |
|
Minlog Transfer |
Minlog service |
| |
|
Periodisk |
Oprydning |
| |
|
Oprydning |
Minlog data |
| |
|
Oprydning |
Minlog service |
| |
|
NSP service (generisk) |
Minlog registering |
| |
|
DB: stamdata |
CPR data |
| |
|
CPR data |
Person_Simplified (view) |
| DGWS |
|
Fælles Medicinkort (FMK) Service |
Viderestillingsservice (DCC) |
| DGWS |
|
Læge Praksissystemer (LPS) |
Viderestillingsservice (DCC) |
| DGWS |
|
Sundhed.dk |
Viderestillingsservice (DCC) |
| |
|
DB: Minlog |
Minlog data |
| |
|
Minlog data |
LogEntry |
| |
|
Minlog data |
OrganisationName |
| |
|
Minlog data |
Status |
| |
|
OrganisationName |
LogEntry |