| DGWS |
|
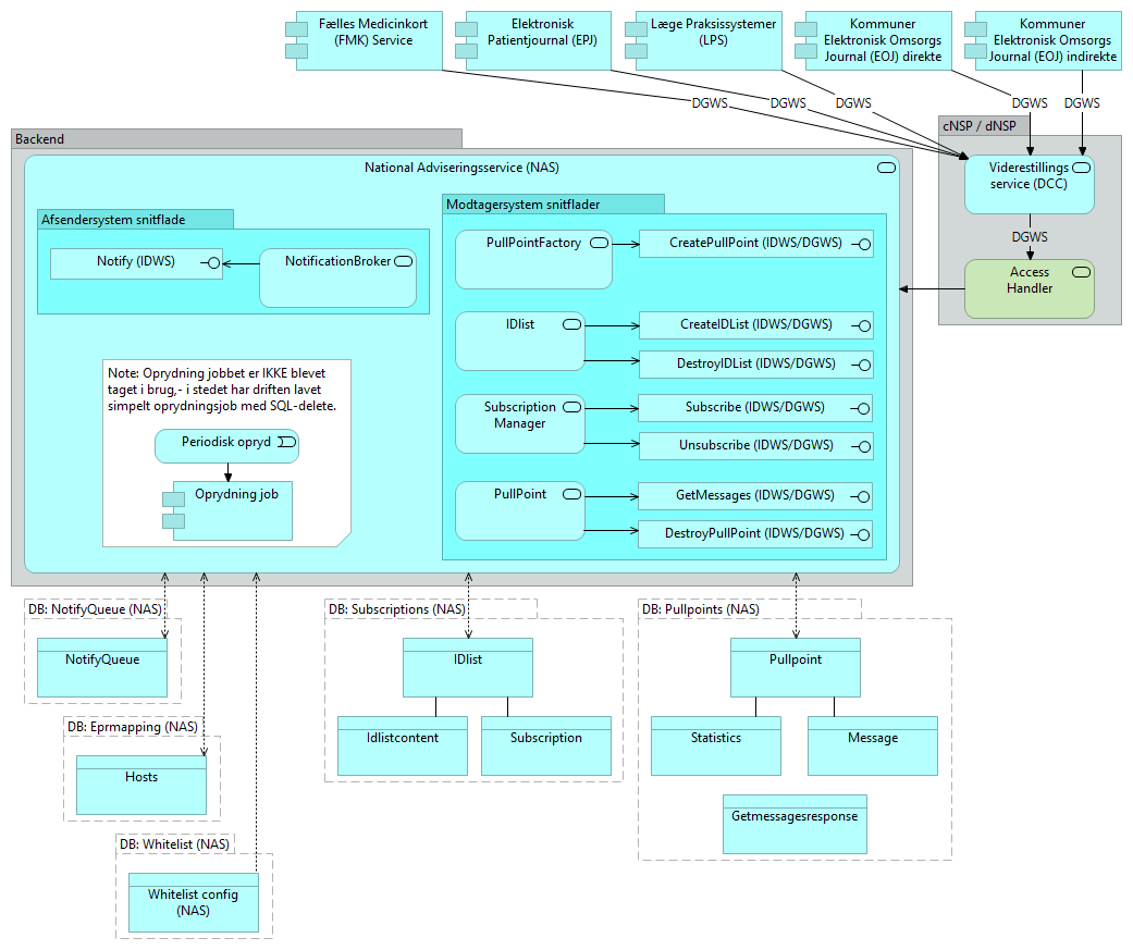
Fælles Medicinkort (FMK) Service |
Viderestillingsservice (DCC) |
| DGWS |
|
Viderestillingsservice (DCC) |
Access Handler |
| |
|
Access Handler |
National Adviseringsservice (NAS) |
| DGWS |
|
Læge Praksissystemer (LPS) |
Viderestillingsservice (DCC) |
| DGWS |
|
Elektronisk Patientjournal (EPJ) |
Viderestillingsservice (DCC) |
| DGWS |
|
Kommuner Elektronisk Omsorgs Journal (EOJ) direkte |
Viderestillingsservice (DCC) |
| DGWS |
|
Kommuner Elektronisk Omsorgs Journal (EOJ) indirekte |
Viderestillingsservice (DCC) |
| |
|
DB: Whitelist (NAS) |
Whitelist config (NAS) |
| |
|
DB: Eprmapping (NAS) |
Hosts |
| |
|
DB: Subscriptions (NAS) |
IDlist |
| |
|
DB: Subscriptions (NAS) |
Subscription |
| |
|
DB: Subscriptions (NAS) |
Idlistcontent |
| |
|
IDlist |
Subscription |
| |
|
Idlistcontent |
IDlist |
| |
|
DB: Pullpoints (NAS) |
Pullpoint |
| |
|
DB: Pullpoints (NAS) |
Message |
| |
|
DB: Pullpoints (NAS) |
Getmessagesresponse |
| |
|
DB: Pullpoints (NAS) |
Statistics |
| |
|
Message |
Pullpoint |
| |
|
Statistics |
Pullpoint |
| |
|
DB: NotifyQueue (NAS) |
NotifyQueue |
| |
|
National Adviseringsservice (NAS) |
NotifyQueue |
| |
|
National Adviseringsservice (NAS) |
IDlist |
| |
|
National Adviseringsservice (NAS) |
Pullpoint |
| |
|
National Adviseringsservice (NAS) |
Hosts |
| |
|
National Adviseringsservice (NAS) |
Whitelist config (NAS) |
| |
|
NotificationBroker |
Notify (IDWS) |
| |
|
PullPointFactory |
CreatePullPoint (IDWS/DGWS) |
| |
|
IDlist |
CreateIDList (IDWS/DGWS) |
| |
|
IDlist |
DestroyIDList (IDWS/DGWS) |
| |
|
SubscriptionManager |
Subscribe (IDWS/DGWS) |
| |
|
SubscriptionManager |
Unsubscribe (IDWS/DGWS) |
| |
|
PullPoint |
GetMessages (IDWS/DGWS) |
| |
|
PullPoint |
DestroyPullPoint (IDWS/DGWS) |
| |
|
Periodisk opryd |
Oprydning job |
| |
|
Oprydning job |
National Adviseringsservice (NAS) |