| |
|
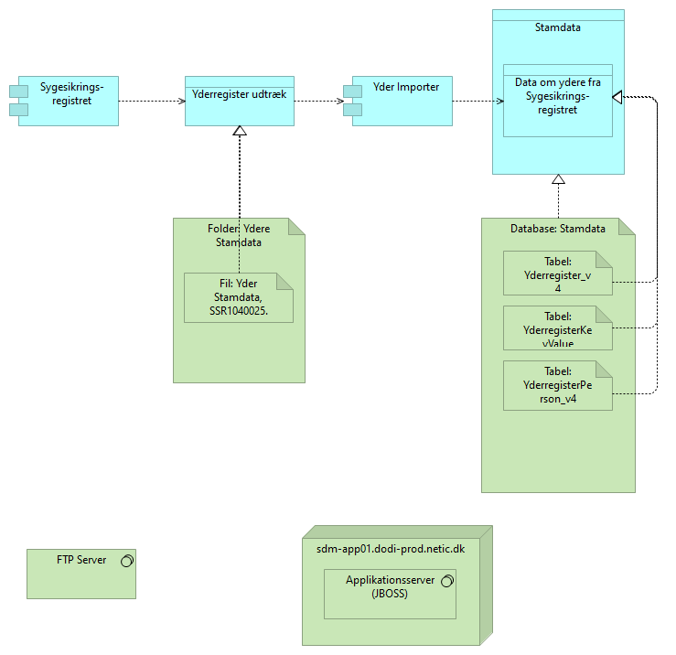
Database: Stamdata |
Stamdata |
| |
|
Database: Stamdata |
Tabel: YderregisterKeyValue |
| |
|
Tabel: Yderregister_v4 |
Data om ydere fra Sygesikrings-registret |
| |
|
Tabel: YderregisterPerson_v4 |
Data om ydere fra Sygesikrings-registret |
| |
|
Tabel: YderregisterKeyValue |
Data om ydere fra Sygesikrings-registret |
| |
|
Stamdata |
Data om ydere fra Sygesikrings-registret |
| |
|
Sygesikrings-registret |
Yderregister udtræk |
| |
|
Yder Importer |
Data om ydere fra Sygesikrings-registret |
| |
|
Yder Importer |
Yderregister udtræk |
| |
|
Folder: Ydere Stamdata |
Yderregister udtræk |
| |
|
Fil: Yder Stamdata, SSR1040025.lbnr.xml |
Yderregister udtræk |