| |
|
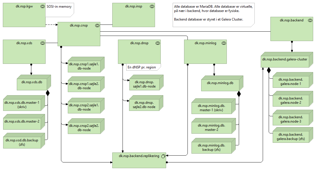
dk.nsp.xds |
dk.nsp.xds.db |
| |
|
dk.nsp.kgw |
dk.nsp.cnsp |
| |
|
dk.nsp.dnsp |
dk.nsp.backend.replikering |
| |
|
dk.nsp.dnsp |
dk.nsp.dnsp.søjle2.db-node |
| |
|
dk.nsp.dnsp |
dk.nsp.dnsp.søjle1.db-node |
| |
|
dk.nsp.cnsp |
dk.nsp.xds |
| |
|
dk.nsp.cnsp |
dk.nsp.backend |
| |
|
dk.nsp.cnsp |
dk.nsp.backend.replikering |
| |
|
dk.nsp.cnsp |
dk.nsp.cnsp1.søjle1.db-node |
| |
|
dk.nsp.cnsp |
dk.nsp.cnsp1.søjle2.db-node |
| |
|
dk.nsp.cnsp |
dk.nsp.cnsp2.søjle1.db-node |
| |
|
dk.nsp.cnsp |
dk.nsp.cnsp2.søjle2.db-node |
| |
|
dk.nsp.cnsp |
dk.nsp.insp |
| |
|
dk.nsp.cnsp |
dk.nsp.minlog |
| |
|
dk.nsp.backend |
dk.nsp.backend.galera-cluster |
| |
|
dk.nsp.minlog.db |
dk.nsp.minlog.db.backup (zfs) |
| |
|
dk.nsp.minlog.db |
dk.nsp.minlog.db.master-1 (skriv) |
| |
|
dk.nsp.minlog.db |
dk.nsp.minlog.db.master-2 |
| |
|
dk.nsp.backend.galera-cluster |
dk.nsp.backend.galera.node-1 |
| |
|
dk.nsp.backend.galera-cluster |
dk.nsp.backend.galera.node-2 |
| |
|
dk.nsp.backend.galera-cluster |
dk.nsp.backend.galera.node-3 |
| |
|
dk.nsp.backend.galera-cluster |
dk.nsp.backend.galera.backup (zfs) |
| |
|
dk.nsp.backend.replikering |
dk.nsp.backend.galera-cluster |
| |
|
dk.nsp.xds.db |
dk.nsp.xds.db.master-1 (skriv) |
| |
|
dk.nsp.xds.db |
dk.nsp.xds.db.master-2 |
| |
|
dk.nsp.xds.db |
dk.nsp.xsd.db.backup (zfs) |
| |
|
dk.nsp.minlog |
dk.nsp.backend.replikering |
| |
|
dk.nsp.minlog |
dk.nsp.minlog.db |