| |
|
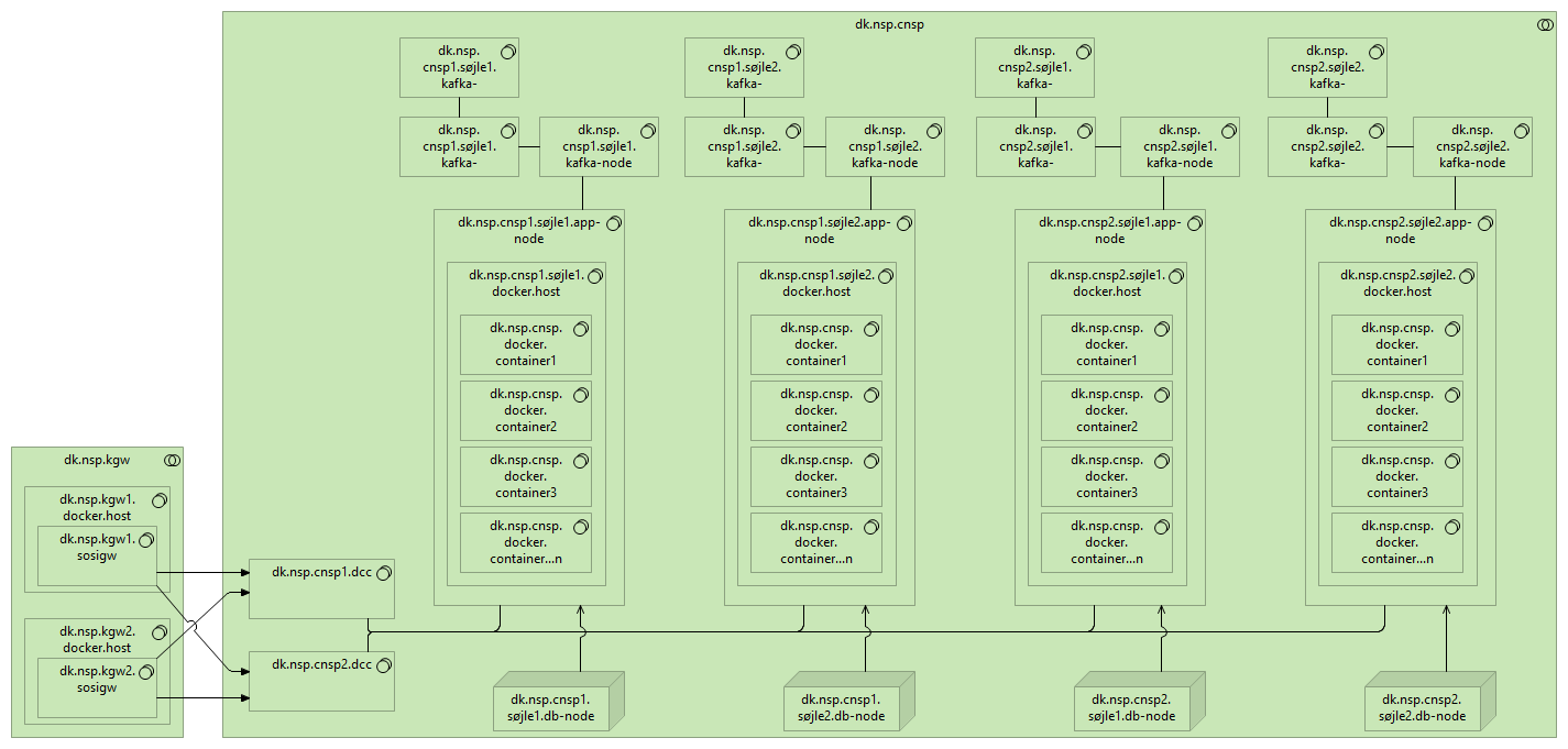
dk.nsp.kgw1.docker.host |
dk.nsp.kgw1.sosigw |
| |
|
dk.nsp.kgw1.sosigw |
dk.nsp.cnsp2.dcc |
| |
|
dk.nsp.kgw1.sosigw |
dk.nsp.cnsp1.dcc |
| |
|
dk.nsp.kgw2.docker.host |
dk.nsp.kgw2.sosigw |
| |
|
dk.nsp.kgw2.sosigw |
dk.nsp.cnsp1.dcc |
| |
|
dk.nsp.kgw2.sosigw |
dk.nsp.cnsp2.dcc |
| |
|
dk.nsp.cnsp |
dk.nsp.cnsp1.dcc |
| |
|
dk.nsp.cnsp |
dk.nsp.cnsp2.dcc |
| |
|
dk.nsp.cnsp |
dk.nsp.cnsp1.søjle1.app-node |
| |
|
dk.nsp.cnsp |
dk.nsp.cnsp1.søjle1.db-node |
| |
|
dk.nsp.cnsp |
dk.nsp.cnsp1.søjle2.app-node |
| |
|
dk.nsp.cnsp |
dk.nsp.cnsp1.søjle2.db-node |
| |
|
dk.nsp.cnsp |
dk.nsp.cnsp2.søjle1.app-node |
| |
|
dk.nsp.cnsp |
dk.nsp.cnsp2.søjle1.db-node |
| |
|
dk.nsp.cnsp |
dk.nsp.cnsp2.søjle2.app-node |
| |
|
dk.nsp.cnsp |
dk.nsp.cnsp2.søjle2.db-node |
| |
|
dk.nsp.cnsp |
dk.nsp.cnsp1.søjle1.kafka-zookeeper |
| |
|
dk.nsp.cnsp |
dk.nsp.cnsp1.søjle1.kafka-node |
| |
|
dk.nsp.cnsp |
dk.nsp.cnsp1.søjle1.kafka-mirrormaker |
| |
|
dk.nsp.cnsp |
dk.nsp.cnsp1.søjle2.kafka-mirrormaker |
| |
|
dk.nsp.cnsp |
dk.nsp.cnsp2.søjle1.kafka-mirrormaker |
| |
|
dk.nsp.cnsp |
dk.nsp.cnsp2.søjle2.kafka-mirrormaker |
| |
|
dk.nsp.cnsp |
dk.nsp.cnsp1.søjle2.kafka-zookeeper |
| |
|
dk.nsp.cnsp |
dk.nsp.cnsp1.søjle2.kafka-zookeeper |
| |
|
dk.nsp.cnsp |
dk.nsp.cnsp2.søjle1.kafka-zookeeper |
| |
|
dk.nsp.cnsp |
dk.nsp.cnsp2.søjle1.kafka-zookeeper |
| |
|
dk.nsp.cnsp |
dk.nsp.cnsp2.søjle2.kafka-zookeeper |
| |
|
dk.nsp.cnsp |
dk.nsp.cnsp2.søjle2.kafka-zookeeper |
| |
|
dk.nsp.cnsp |
dk.nsp.cnsp1.søjle2.kafka-node |
| |
|
dk.nsp.cnsp |
dk.nsp.cnsp2.søjle1.kafka-node |
| |
|
dk.nsp.cnsp |
dk.nsp.cnsp2.søjle2.kafka-node |
| |
|
dk.nsp.cnsp1.dcc |
dk.nsp.cnsp1.søjle1.app-node |
| |
|
dk.nsp.cnsp1.dcc |
dk.nsp.cnsp1.søjle2.app-node |
| |
|
dk.nsp.cnsp1.dcc |
dk.nsp.cnsp2.søjle1.app-node |
| |
|
dk.nsp.cnsp1.dcc |
dk.nsp.cnsp2.søjle2.app-node |
| |
|
dk.nsp.cnsp2.dcc |
dk.nsp.cnsp1.søjle2.app-node |
| |
|
dk.nsp.cnsp2.dcc |
dk.nsp.cnsp2.søjle1.app-node |
| |
|
dk.nsp.cnsp2.dcc |
dk.nsp.cnsp2.søjle2.app-node |
| |
|
dk.nsp.cnsp2.dcc |
dk.nsp.cnsp1.søjle1.app-node |
| |
|
dk.nsp.cnsp1.søjle1.app-node |
dk.nsp.cnsp1.søjle1.docker.host |
| |
|
dk.nsp.cnsp1.søjle1.docker.host |
dk.nsp.cnsp.docker.container2 |
| |
|
dk.nsp.cnsp1.søjle1.docker.host |
dk.nsp.cnsp.docker.container1 |
| |
|
dk.nsp.cnsp1.søjle1.docker.host |
dk.nsp.cnsp.docker.container3 |
| |
|
dk.nsp.cnsp1.søjle1.docker.host |
dk.nsp.cnsp.docker.container...n |
| |
|
dk.nsp.cnsp1.søjle1.db-node |
dk.nsp.cnsp1.søjle1.app-node |
| |
|
dk.nsp.cnsp1.søjle2.app-node |
dk.nsp.cnsp1.søjle2.docker.host |
| |
|
dk.nsp.cnsp1.søjle2.docker.host |
dk.nsp.cnsp.docker.container1 |
| |
|
dk.nsp.cnsp1.søjle2.docker.host |
dk.nsp.cnsp.docker.container2 |
| |
|
dk.nsp.cnsp1.søjle2.docker.host |
dk.nsp.cnsp.docker.container3 |
| |
|
dk.nsp.cnsp1.søjle2.docker.host |
dk.nsp.cnsp.docker.container...n |
| |
|
dk.nsp.cnsp1.søjle2.db-node |
dk.nsp.cnsp1.søjle2.app-node |
| |
|
dk.nsp.cnsp2.søjle1.app-node |
dk.nsp.cnsp2.søjle1.docker.host |
| |
|
dk.nsp.cnsp2.søjle1.docker.host |
dk.nsp.cnsp.docker.container1 |
| |
|
dk.nsp.cnsp2.søjle1.docker.host |
dk.nsp.cnsp.docker.container2 |
| |
|
dk.nsp.cnsp2.søjle1.docker.host |
dk.nsp.cnsp.docker.container3 |
| |
|
dk.nsp.cnsp2.søjle1.docker.host |
dk.nsp.cnsp.docker.container...n |
| |
|
dk.nsp.cnsp2.søjle1.db-node |
dk.nsp.cnsp2.søjle1.app-node |
| |
|
dk.nsp.cnsp2.søjle2.app-node |
dk.nsp.cnsp2.søjle2.docker.host |
| |
|
dk.nsp.cnsp2.søjle2.docker.host |
dk.nsp.cnsp.docker.container1 |
| |
|
dk.nsp.cnsp2.søjle2.docker.host |
dk.nsp.cnsp.docker.container2 |
| |
|
dk.nsp.cnsp2.søjle2.docker.host |
dk.nsp.cnsp.docker.container3 |
| |
|
dk.nsp.cnsp2.søjle2.docker.host |
dk.nsp.cnsp.docker.container...n |
| |
|
dk.nsp.cnsp2.søjle2.db-node |
dk.nsp.cnsp2.søjle2.app-node |
| |
|
dk.nsp.cnsp1.søjle1.kafka-zookeeper |
dk.nsp.cnsp1.søjle1.kafka-node |
| |
|
dk.nsp.cnsp1.søjle1.kafka-node |
dk.nsp.cnsp1.søjle1.app-node |
| |
|
dk.nsp.cnsp1.søjle1.kafka-mirrormaker |
dk.nsp.cnsp1.søjle1.kafka-zookeeper |
| |
|
dk.nsp.cnsp1.søjle2.kafka-mirrormaker |
dk.nsp.cnsp1.søjle2.kafka-zookeeper |
| |
|
dk.nsp.cnsp2.søjle1.kafka-mirrormaker |
dk.nsp.cnsp2.søjle1.kafka-zookeeper |
| |
|
dk.nsp.cnsp2.søjle2.kafka-mirrormaker |
dk.nsp.cnsp2.søjle2.kafka-zookeeper |
| |
|
dk.nsp.cnsp1.søjle2.kafka-zookeeper |
dk.nsp.cnsp1.søjle2.kafka-node |
| |
|
dk.nsp.cnsp2.søjle1.kafka-zookeeper |
dk.nsp.cnsp2.søjle1.kafka-node |
| |
|
dk.nsp.cnsp2.søjle2.kafka-zookeeper |
dk.nsp.cnsp2.søjle2.kafka-node |
| |
|
dk.nsp.cnsp1.søjle2.kafka-node |
dk.nsp.cnsp1.søjle2.app-node |
| |
|
dk.nsp.cnsp2.søjle1.kafka-node |
dk.nsp.cnsp2.søjle1.app-node |
| |
|
dk.nsp.cnsp2.søjle2.kafka-node |
dk.nsp.cnsp2.søjle2.app-node |