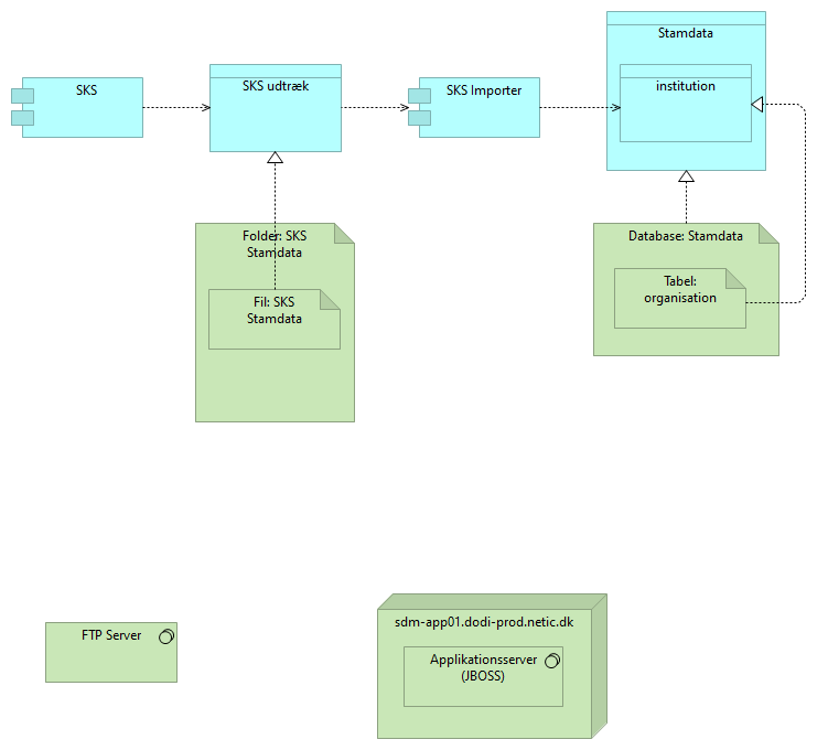
Stamdata import SKS
(
)
Database: Stamdata
Tabel: organisation
Stamdata
institution
sdm-app01.dodi-prod.netic.dk
Applikationsserver (JBOSS)
FTP Server
SKS
SKS udtræk
SKS Importer
Folder: SKS Stamdata
Fil: SKS Stamdata
Database: Stamdata
Stamdata
Tabel: organisation
institution
Stamdata
institution
SKS
SKS udtræk
SKS Importer
SKS udtræk
SKS Importer
institution
Fil: SKS Stamdata
SKS udtræk