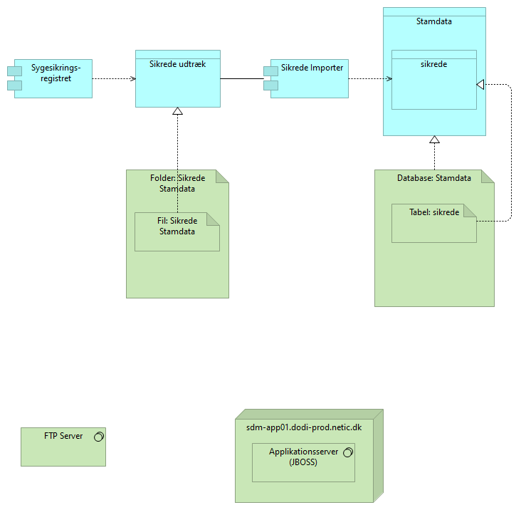
Stamdata import sikrede
(
)
Database: Stamdata
Tabel: sikrede
Stamdata
sikrede
sdm-app01.dodi-prod.netic.dk
Applikationsserver (JBOSS)
FTP Server
Sygesikrings-registret
Folder: Sikrede Stamdata
Fil: Sikrede Stamdata
Sikrede udtræk
Sikrede Importer
Database: Stamdata
Stamdata
Tabel: sikrede
sikrede
Stamdata
sikrede
Sygesikrings-registret
Sikrede udtræk
Fil: Sikrede Stamdata
Sikrede udtræk
Sikrede udtræk
Sikrede Importer
Sikrede Importer
sikrede