| |
|
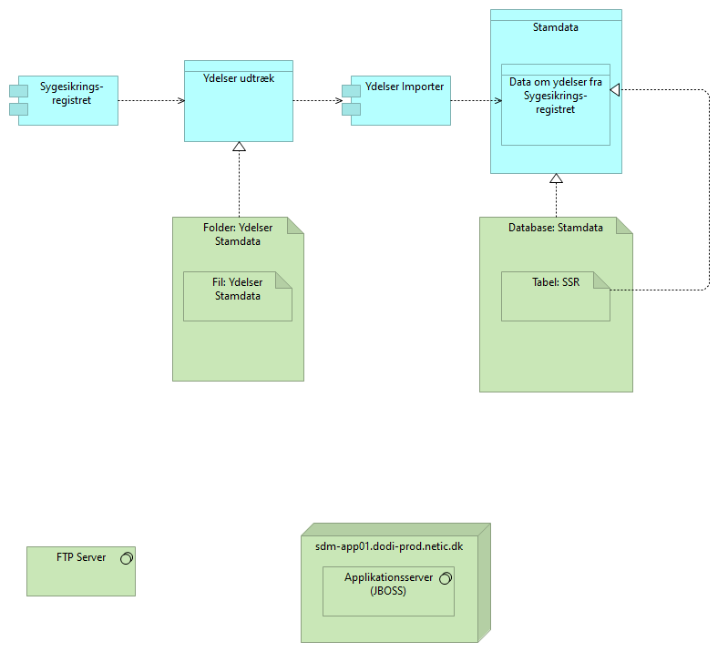
Database: Stamdata |
Stamdata |
| |
|
Database: Stamdata |
Tabel: SSR |
| |
|
Tabel: SSR |
Data om ydelser fra Sygesikrings-registret |
| |
|
Stamdata |
Data om ydelser fra Sygesikrings-registret |
| |
|
Sygesikrings-registret |
Ydelser udtræk |
| |
|
Folder: Ydelser Stamdata |
Ydelser udtræk |
| |
|
Ydelser Importer |
Data om ydelser fra Sygesikrings-registret |
| |
|
Ydelser Importer |
Ydelser udtræk |